当前位置:

multitts离线版

multitts离线版

开发者

暂无资料

更新时间

2026-01-04 12:43:23

系统要求

需要支持安卓系统5.2以上

软件类型

工具应用

软件版本

v1.8.3

软件大小

144.71M

包名

org.nobody.multitts

隐私说明

点击查看

MD5值

b898a4041efde5f5cfb59851a0a7de1d

软件权限

点击查看

同类软件

更多
  • XStatus
    XStatus

    工具应用 / 25.08M

    XStatus软件是一款无比专业以及稳定的游戏美化内容软件,在这款软件之中可以直接的让安卓手机也有ios的状态栏的设置,让你直接的可以体验到苹果会搜集的主题、壁纸、插件以及各种小工具等等。XStatus软件中可以让你轻轻松松的打造出和苹果手机一样的效果,自由的调整各种不同的参数,不管是透明度还是图标的大小等等,都可以满足用户对于个性化的需求,相当的方便哦。

    查看
  • 元萝卜虚拟助手
    元萝卜虚拟助手

    工具应用 / 5.15M

    元萝卜虚拟助手app是一款完全自带root、xposed框架的安卓虚拟机类型软件,在这款软件之中可以很好的帮助你进行一系列的内容控制,以突破性的方式来实现了安卓的系统安全诸如,完全不需要获取任何的最高权限也可以进行加载。元萝卜虚拟助手app之中极大的提升了应用的扩展性以及功能性,完全支持应用的多开,让你可以实现多账号的同时在线,便捷的管理多种不同的身份吧。

    查看
  • Reader
    Reader

    工具应用 / 19.85M

    Reader软件是一款功能相当强大的小说阅读器类型软件,在这款软件之中专门针对手机进行一系列的本地阅读器打造,可以让你看小说的时候感觉到更加舒坦以及有趣的体验,帮助你完美的实现不一样的效果和操作。Reader软件之中的排版也现代感大哥干净,你可以直接的找到一个符合自己爱好的阅读环节,设置自己喜欢的阅读模式,不管是方式还是字体等等多种功能,都可以得到沉浸式的阅读体验哦。

    查看
  • 画世界Pro官方正版
    画世界Pro官方正版

    工具应用 / 59.82M

    画世界Pro官方正版app是一款画世界官方专门针对大屏幕重新设计出来的一款画世界姐妹应用,在这款软件之中具有多种不一样的仿生画笔,可以很好的模拟出手绘的效果,完全支持自定义的笔刷获取,让所有人都可以随心所欲的进行体验,随心所欲的进行涂鸦。画世界Pro官方正版app之中的功能非常的强大,甚至不需要你有软件的使用知识就可以直接的进行上手,相当的方便哦。

    查看
  • 哪吒浏览器
    哪吒浏览器

    工具应用 / 127.36M

    哪吒浏览器app是一款相当好用的浏览器类型软件,在这款软件之中完全支持多种不一样的搜索引擎进行同时的运行,不管是谷歌、百度、搜狗还是bing等等,都可以直接的功能进行选择,方便你查阅相关的文件。哪吒浏览器app之中具有最为强大的隐私保护功能,开启无痕浏览后所有的记录都会完全的不可见,保障用户的隐私安全,得到一个稳定的搜索体验吧

    查看
  • BitTorrent
    BitTorrent

    工具应用 / 74.11M

    BitTorrent软件是一款下载速度非常快的种子下载器类型软件,在这款软件之中的功能使用起来是相当的轻松的,并且安装后也可以直接的进行开启,还解锁了相对应的专业功能,让你的下载速度变得更加快。BitTorrent软件之中可以针对各种不同的视频以及音频来进行自由的播放,让你的使用效果更加的方便,所有的内容都是采用英文来直接的进行描述的,非常的方便哦。

    查看

热门软件

更多

软件介绍

multitts离线版app是一款真正免费的手机语音合成类型软件,在这款软件之中可以让你自由自在的合成以及剪辑不一样的应用,在这里的所有歌曲以及音乐都是可以直接的进行免费下载的,不管你是喜欢古典的音乐还是流行的音乐,都可以很快速的在这里找到。multitts离线版app之中会给你带来个性化的检索方式,打造出一个专属于你的导航栏,完全不需要付费也可以解锁所有的权益哦。

multitts离线版使用方式

1、点击软件右上角的按钮选择导入语音包,等待一会就有数据了;导入成功之后,就能试听并编辑这些声音了,可以长按它们的头像,单独设置它们的语速音量等参数;

multitts离线版使用方式-1

2、要设置系统默认的TTS,可以右上角切换一下;

multitts离线版使用方式-2

3、然后会弹出一个授权提醒,点击确定即可;

multitts离线版使用方式-3

4、之后在其他看小说的软件里,选择用系统默认的TTS引擎或MultiTTS朗读就行;

multitts离线版使用方式-4

multitts离线版app优势

1、四大平台,近百种声音,无广告,清脆悦耳。

2、不仅能支持汉语读音,同时也能支持方言读音阅读等。

3、改编了许多优秀的小说,能够让我们轻易的听出许多优秀的作品。

4、即使是在脱机的情况下,也能发现很多的话音,而且听起来不会有任何的损耗。

multitts离线版

multitts离线版app亮点

1、文本到语音合成具有不同的设置和语言

2、HTTP服务器模式用于广泛的应用范围

3、保存文本供以后使用

4、输出为WAV文件

multitts离线版

multitts离线版app特色

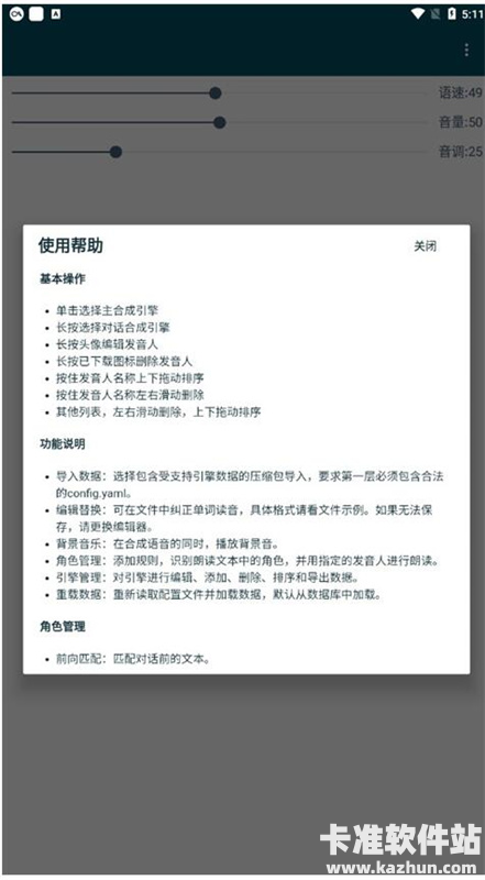
1、可自行对语音包引擎进行编辑、添加、删除、排序和导出数据;

2、在合未成语音的同时,可从本地文件中任选音乐播放来当作朗读BGM。

3、引入多种人物角色5规则,文本人物分析完成后可在角色管理中生成角色,并可用指定的发音人进行2朗读以及转发器(纯属高阶玩法)

4、新版本目前已支持大厂离破线语音及在线翻译发声引擎,包括微软、edge、百度、搜狗、小米、讯飞、字节跳动等引擎及火山、微软各语种等翻译(已作解详细整理并分门别类)。

5、已支持@自定义导出DIY语音包(可搜索音色,下拉刷新可弹出导出界面)另外可查看软件的使用帮助了解更多详情。

multitts离线版

multitts离线版app测评

multitts离线版app之中可以很好的给你带来不一样的服务器模式,用于广泛的应用范围,多种不一样的设置以及语言都会在这里为你呈现,完全不会有任何的损耗哦。

软件截图

更新于 2025-12-20 11:41:09

【手机黑科技软件】

其实有些黑科技软件可以帮助用户去拥有更好体验,如广告跳过、小说换源、文件管理等各种黑科技手段。小编也是将这些年比较热门、好用的黑科技软件整理成大全并推荐给有需要的用户。如李跳跳、MT文件管理、黄鸟抓包以及自动连点器等黑科技app,每一款都是让人相恨见晚的存在。如果您想了解更多手机黑科技神器app的话,一起来黑科技软件大全中看看吧。

更新于 2025-12-20 11:41:09

【语音助手软件】

随着AI智能时代的到来,越来越多智能语音助手软件相继问世。人们再也不用自己动手,直接口头呼唤语音助手,让它来帮你操作手机,真正实现自动化智能操作。今天小编就为大家推荐几款好用且都是各大品牌自带的语音助手软件,如小度、小爱同学、天猫精灵以及Jovi语音助手等,这些软件可以让用户真正获得智能操控的舒适体验,快来下载吧。

更新于 2025-12-20 11:41:17

【语音包软件】

语音包类软件专题之中为你推荐了各种不同的语音包,不管是哈基米的还是曼波的,甚至是mygo的语言包你丢可以在这里获取,选择自己喜欢的语音包在游戏之中进行播报,恶搞朋友的同时让自己体验到超脱于游戏之外的乐趣,享受完全不一样的游戏体验吧。

更新于 2025-12-25 13:25:08

【语音识别软件】

语音识别软件专题之中为你推荐了各种以对你的声音数据进行识别,获取声音内容的软件。在这里你可以对着这些软件来说话,让软件捕获到你的所有信息,了解到软件之中的内容,获取不一样的修改,保存或者是将你的声音识别内容转发出去吧。